我院2支团队入选2024年省级大学生暑期社会实践专项活动

发布者:bv伟德国际1946发布时间:2024-07-24浏览次数:1303

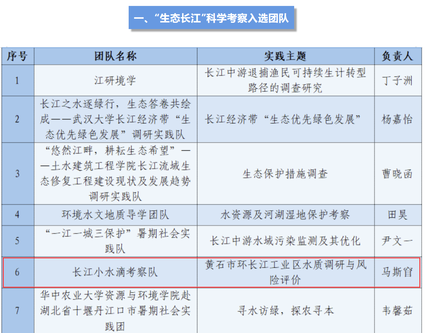
近日,由团省委指导、共青团中国地质大学(武汉)委员会主办的“美丽中国 青春建功”长江大保护专项活动重点实践团队入选名单发布,我院徐应生博士指导的“长江小水滴考察队”和“长江绿途先锋实践队”同时入选,这也是我校唯一入选的2支团队。


  长江小水滴考察队聚焦“生态长江”主题,负责人为我院化学专业2101班马斯窅同学,主要对长江黄石段工业区水质调研与风险评价,将通过对黄石市环长江工业区的上游、下游等水域进行水样采集,对水样进行检测对比,出具相关实验数据细节报告,分析潜在的污染扩散趋势并提出防治建议。长江绿途先锋实践队聚焦“科普长江”主题,负责人为我院化学专业2101班全荣霞同学,主要以线上线下混合模式,深入开展宣讲长江保护知识讲座,宣传长江历史与文明精神、长江保护法等知识,提高听众的长江保护的意识。

一直以来,学院高度重视实践育人工作,把社会实践作为加强和改进大学生思想政治教育的重要途径。本次2支实践活动团队的入选立项既是对学院“三下乡”社会实践工作的肯定,也是一种激励。下一步,学院将以暑期“三下乡”社会实践活动为契机,组织实施好立项团队的活动,进一步引导青年学子走进农村、走进社区、走进基层,发扬实事求是的优良作风,培养“自找苦吃”的精神品格,在与现实相结合的“大思政课”中“受教育、长才干、作贡献”。


© CopyRight 伟德国际(bevictor)官网-源自英国始于1946|Official website 版权所有 地址:湖北黄石市磁湖路11号 电话:0714-6515602 邮编:435002